ads/responsive2.txt

Difference Between Jury Trial And Bench Trial

Today for a free consultation.

Difference between jury trial and bench trial. The judge in a bench trial acts as the fact finder and the one who heads up the legal issues presented. If you would like to speak to an experienced attorney about your case contact the attorneys at david r. Choosing between a jury trial and a bench trial is better left to the experts.

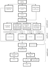
The united states court system has two different types of trials. In all civil court cases including those in which a jury makes a decision a judge must preside over the case. According to the american bar association a jury trial is where your case is decided by a jury of your peers.

One of the advantages of a jury trial is that unless all eight jurors unanimously agree that a person is guilty a person will not be convicted. Making the wrong choice could be the difference between being convicted and being found not guilty or even going to prison or not. It is important to trial strategy to know the risks and benefits of each.

The key difference between a bench trial and a jury trial is whether or not there is a jury to decide the outcome of the case or whether a judge makes a decision. A bench trial is where the judge decides the case. Bench trials and jury trials.

The little known and even less talked about phenomenon of jury nullification where a jury decides to acquit a defendant despite all evidence and law to the contrary isn t likely to happen when it s a judge hearing your case. It s essential to speak with an experienced trial attorney before choosing between a jury or bench trial. Bench trial the players to better understand some of the key differences between a jury trial vs a bench trial you need to understand the parties and their major roles.

A bench trial can have some noticeable differences from a jury trial with the main notable difference is that there is no jury to do the fact finding in the case.

Source : pinterest.com