ads/responsive2.txt

Dual Output Bench Power Supply

Series or par.

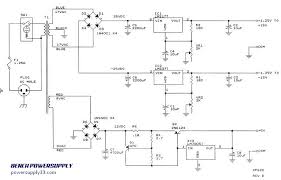
Dual output bench power supply. 0 50vdc 0 3a 5vdc 1a dual output bench power supply the csi5003x5 is a high stability lcd digital read out bench power supply featuring constant voltage and current outputs. Uk and eu pwr cords. A dual output power supply is a power source that provides two separate direct current dc or alternating current voltage outputs both are usually electrically isolated from the power supply input by a transformer.

Keysight bench power supplies provide low noise output and are available in single dual or triple output. 1 x aim tti cpx200dp dual output 180w bench psu 60v 10a usb rs232 lan lxi gpib. Bench top power supplies dc pwr supply single output auto range.

The maximum output ratings of lm2596 is 1 1 30 volts 3 amps. Easily connect to the unit through the adaptors on the openly spaced user friendly front panel. Mouser part 615 9173b.

Dual bench dc power supply unit which offers an 0v to 30v adjustable voltage output alongside an adjustable 0a to 5a current output. Free shipping on many items. Dual output power supply power supplies are available at mouser electronics.

Bench top power supplies dual channel dc power supply 0 10v 10a 10 20v 5a enlarge mfr. Mouser offers inventory pricing. Dual output dc bench power supply 30v 5a.

Electronics 199 05 199. Short circuit and current limiting protection is provided. Instek gps 3030dd 90w single output linear dc power supply with 0 39 dual digital led screen 30v dc 3 amp.

Dual output dc bench power supply 32v 5a. 60 v 10 a 200 w. Easily connect to the unit through the adaptors on the openly spaced user friendly front panel.

An affordable dual output power supply unit which offers a 0v to 32v adjustable voltage output alongside an adjustable 0a to 5a current output. Every electronic hobbyist needs a variable power supply for prototyping and testing but they can be very expensive. Select from programmable power supply or a non programmable variable power supply.

Output terminals designe. Benchvue bv0003b sw license included. Diy bench power supply dual channel.

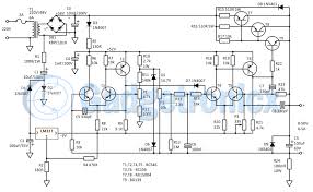
Tekpower tp5005e 2 switching power supply 50v at 5a dual output for cc and cv control with parallel and series connection.

Source : pinterest.com